Cultivating a Possibility Mindset

Reflections from a First Person Action Research Thesis
During the COVID-19 pandemic, the School of Leadership Studies (SLS) sought to support students whose organizations had cancelled their capstone partnerships. In response, the MA-Leadership program created a capstone option using what Torbert (1999) called “First Person Action Research” (AR). This enabled students to explore a different type of substantive and change-oriented capstone.
Since that time, we have learned that certain topics lend themselves more to a first person AR inquiry. For example, many complex leadership challenges today (reconciliation, Indigenous Cultural Safety, anti-racism, trauma-informed practice, resilience, and burnout, among others) are complex relational issues that require a leader to have a clear personal leadership understanding and practice before it is possible to lead others in these topic areas.
With this in mind, MA Leadership graduate, Jen Archer, sought to shift what she called a scarcity mindset instead to a mindset of possibility. In this blog post, she shares two outputs of her research: a systems map demonstrating how self becomes a leverage point for shifting systems and a creative knowledge product called a “zine” which details antidotes for a scarcity mindset. Congratulations, Jen, on your successful thesis!
***
Jen’s Inspiration
My aim in seeking a possibility mindset has been to feel, see, and sense with hopeful imagination. I crave possibility because I often find myself in states of control, preparation, over-intellectualization, and discipline. I refer to these toxic states as urgency, perfectionism, and scarcity. Scarcity, in my life, is often manufactured (Taylor, 2023); feelings of not enough money, time, or simply not being enough exist even when they are factually untrue.
I set out to shift my mindset because I believed my scarcity mindset was inherently harmful, to both myself and others. Colonialism, white supremacy culture, and capitalism each work together as often overlooked cultural phenomena that perpetuates the cycle of manufactured scarcity (White Supremacy Culture, 2023). The values of urgency, perfectionism, and individualism within systemic ideologies conjures grind culture, a metaphorical illness that suggests one must hustle for their worth (Brown, 2018), and compete against others (brown, 2017) to achieve a broken version of freedom. Since scarcity is a mindset, it can continue despite how much money one squirrels away in a shoebox. Perhaps even more disconcerting, folks from marginalized groups have not been granted equal power and privilege to access the resources needed to avoid the throes of scarcity.
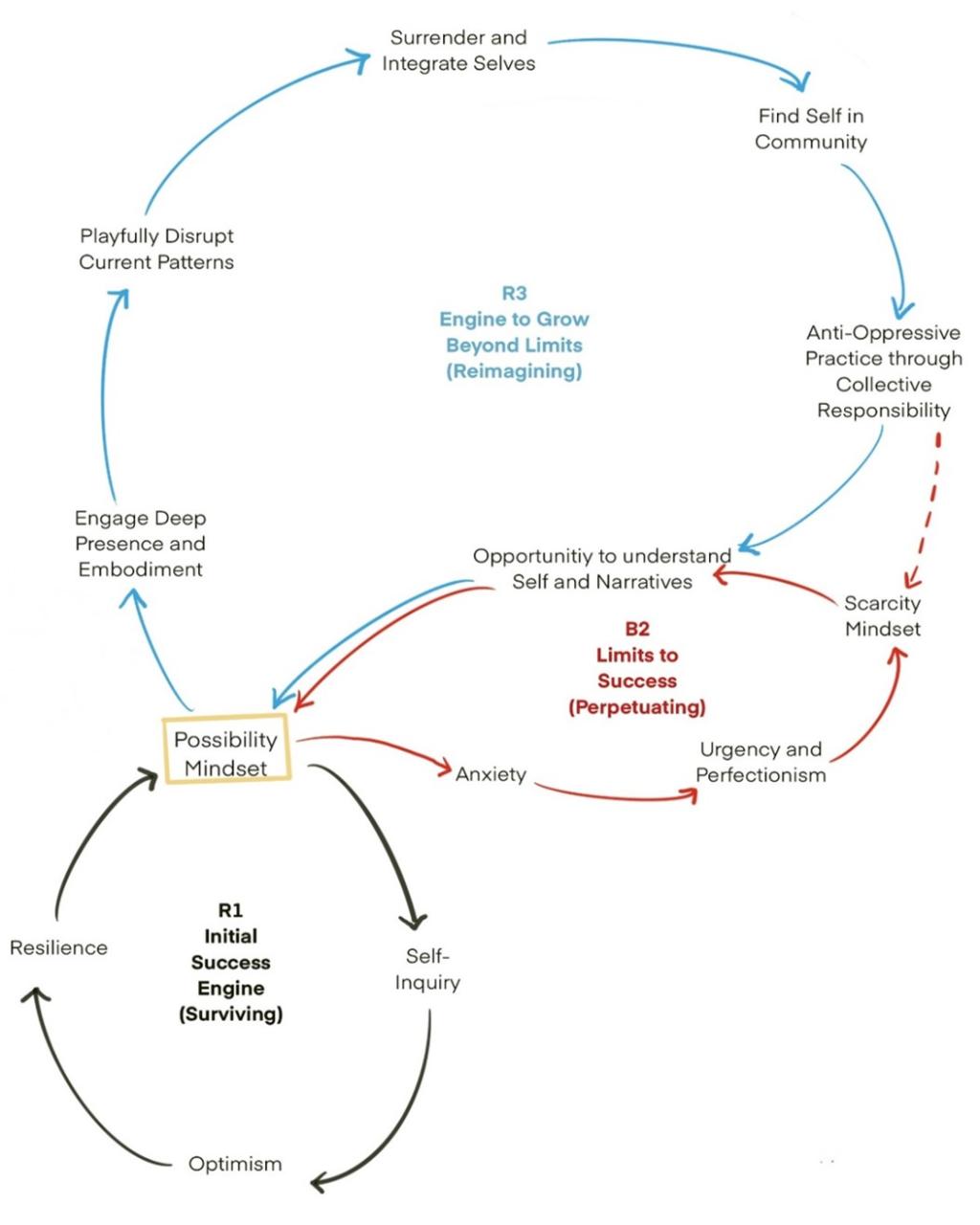
Systems Map
First, the systems map below outlines a leverage point of scarcity to possibility, modified from Stroh’s (2015) success amplification theory of balancing and reinforcing loops. The success amplification theory aims to reinforce success over time to create more success while remaining aware of how growth may be compromised by limits (Stroh, 2015). This systems map describes R1, a reinforcing loop of initial success, B2, a balancing loop of limits to success, and R3, a way to grow beyond my limits. R1 notes my efforts to engage a possibility mindset prior to my research, and while there was success, I was frequently pulled into B2. R3 shows a loop of reimagining (Krawec, 2022), a process of discovering a possibility mindset which offered healing antidotes on my journey.
Creative Knowledge Product
Second, I offer a zine depicting my research on a possibility mindset offered in a creative and embodied way. This zine combines personal collages, poetry, and playfulness to exemplify what the experience of discovering a possibility mindset felt like. Six scarcity antidotes are offered in this zine, namely: presence, embodiment, playful disruption, integration, surrender, and community.
My hope is that something I offer will spark your own hopeful imagination. It is with each of our unique, reimagined futures that we can bring possibility and healing to ourselves and to the communities we are a part of.
Creative Knowledge Product Link - Zine:
https://www.royalroads.ca/sites/default/files/2024-08/Zine%20June%2025%202024_1.pdf
Image Credit: Jen Archer
References:
brown, a. m. (2017). Emergent strategy: Shaping change, changing worlds. AK Press.
Brown, B. (2018). Dare to lead: Brave work. Tough conversations. Whole hearts. Harmony Books.
Krawec, P. (2022). Becoming kin: An Indigenous call to unforgetting the past and reimagining our future. Broadleaf Books.
Stroh, D. P. (2015). Systems thinking for social change. Chelsea Green.
Taylor, A. (2023). The age of insecurity: Coming together as things fall apart. House of Anansi Press
Torbert, W. R. (1999). The distinctive questions developmental action inquiry asks. Management Learning, 30(2 (June)), 189–206. http://search.proquest.com.ezproxy.royalroads.ca/docview/209885965
White Supremacy Culture. (2023). White supremacy culture characteristics. https://www.whitesupremacyculture.info/characteristics.html
Systems Map
